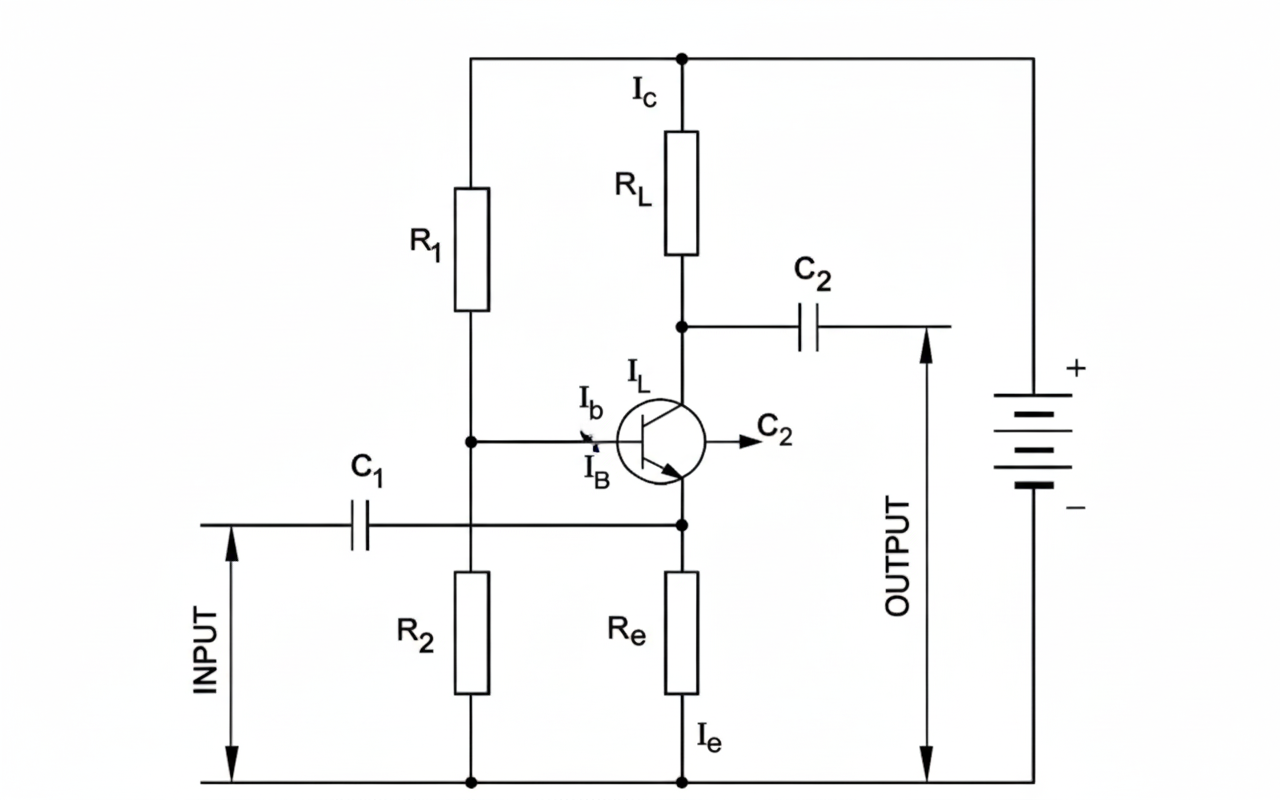
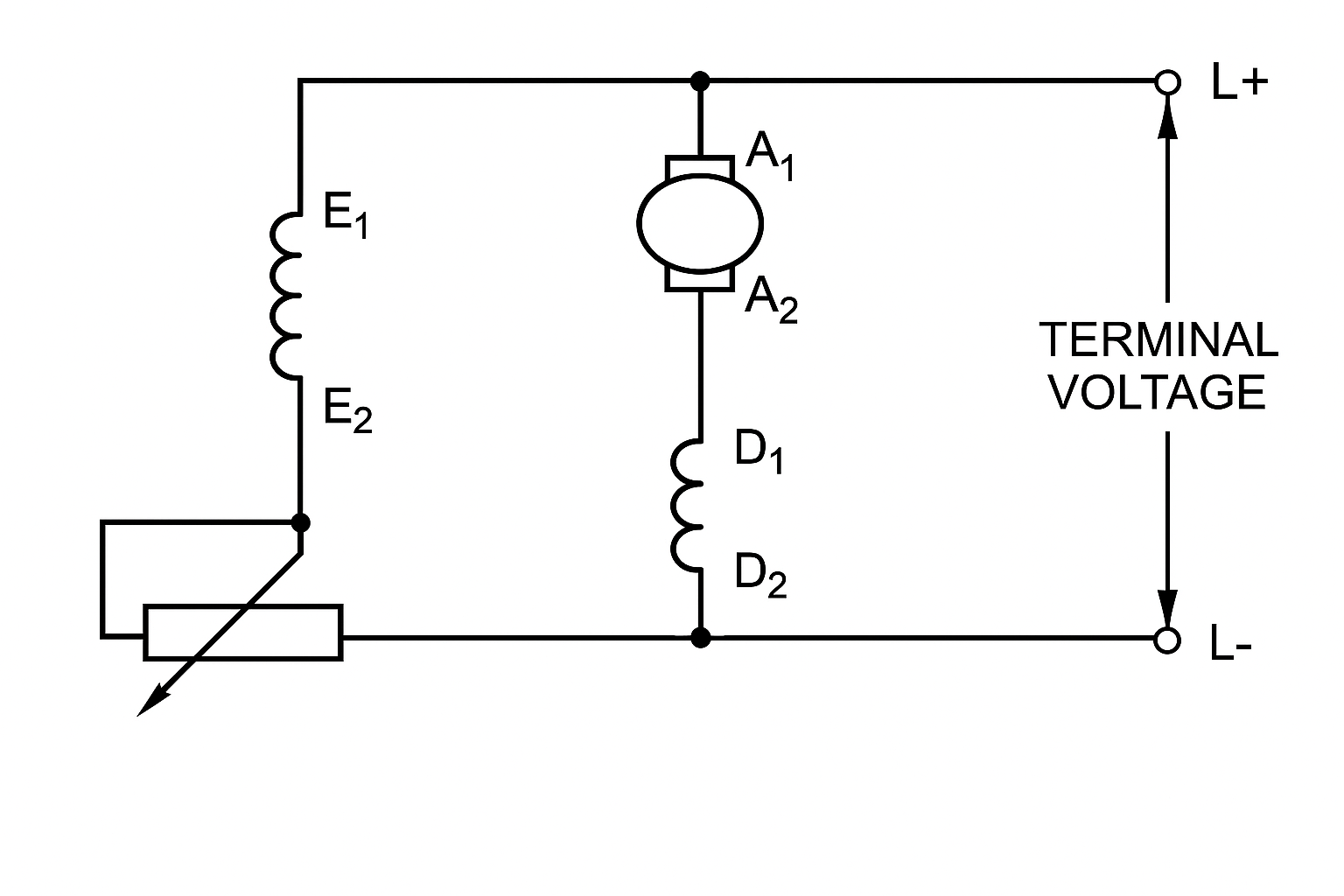
Electrician Second Year CBT Paper –Free Practice Set -2By itikegyani.com / November 17, 2024 /75 8 यह पेपर 2 घंटे का है 2 घंटे बाद पेपर अपने आप सबमिट हो जायेगा और आप चाहें तो 2 घंटे से पहले भी सबमिट कर सकते है| पेपर देने के लिए आपको हमारी वेबसाइट पर login करना अनिवार्य है| सॉरी समय समाप्त हो गया| Electrician CBT Paper Second Year (Quiz -2) इस पेपर में 75 प्रशन है जिसमे Trade Tehory के 38 प्रशन, Workshop Calculation and Science के 06 प्रशन, Engineering Drawing के 06 प्रशन, Employability Skill के 25 प्रशन , प्रत्येक प्रशन 2 मार्क्स का है और किसी प्रकार की नेगेटिव मार्किंग नहीं है| 1 / 75 Category: Workshop Calculation and Science CBT Paper (II) 1. Which is used to reduce the friction in machine parts? | मशीन भागों में घर्षण को कम करने के लिए किसका उपयोग किया जाता है? A. Water | पानी B. Kerosene | मिट्टी का तेल C. Lubricants | स्नेहक D. Petrol | पेट्रोल 2 / 75 Category: Workshop Calculation and Science CBT Paper (II) 2. How the years is denoted in simple interest calculations? | साधारण ब्याज में साल को कैसे दर्शाया जाता है? A. n B. I C. P D. r 3 / 75 Category: Workshop Calculation and Science CBT Paper (II) 3. What is the formula for amx an? | am x an के लिए फार्मूला क्या है? A. aᵐⁿ B. aᵐ⁻ⁿ C. aᵐ⁺ⁿ D. n.aᵐ 4 / 75 Category: Workshop Calculation and Science CBT Paper (II) 4. What is the value of a x a2 x a3 x a4 ? | a x a2 x a3 x a4 का मान क्या है? A. a⁷ B. a⁸ C. a¹⁰ D. a⁹ 5 / 75 Category: Workshop Calculation and Science CBT Paper (II) 5. What is the centre of gravity of a sphere? | किसी गोले की गुरुत्व का केंद्र क्या है? A. At the radius | त्रिज्या पर B. On the circumference | परिधि पर C. At the centre | केंद्र में D. At the diameter | व्यास पर 6 / 75 Category: Workshop Calculation and Science CBT Paper (II) 6. Which is the formula for कौन सा सूत्र है A. aᵐ⁻ⁿ B. (aᵐ)ⁿ C. aᵐ⁺ⁿ D. aᵐ*ⁿ 7 / 75 Category: Workshop Calculation and Science CBT Paper (II) 7. What is denoted as 'I'? | आई (I) किसको निरूपित करता है? A. Principal | प्रिंसिपल B. Year | ईयर C. Interest | इंटरेस्ट D. Rate | रेट 8 / 75 Category: Electrician Second Year CBT Paper (TT) 1. Which electronic circuit is used in a automatic voltage stabilizer to produce the constant output voltage? | निरंतर आउटपुट वोल्टेज का उत्पादन करने के लिए एक स्वचालित वोल्टेज स्टेबलाइजर में किस इलेक्ट्रॉनिक सर्किट का उपयोग किया जाता है? A. Amplifier circuit | एम्पलीफायर सर्किट B. Rectifier circuit | रेक्टिफायर सर्किट C. Zener diode and transistor circuit | फीडबैक सर्किट D. Oscillator circuit | दोलन सर्किट 9 / 75 Category: Electrician Second Year CBT Paper (TT) 2. What is the starting current of an A.C 3 phase squirrel cage induction motor? | A.C 3 फेज़ स्क्विरेल केज इंडक्शन मोटर का शुरुआती करंट क्या है? A. 1 to 2 times of full load current B. 2 to 3 times of full load current C. 5 to 6 times of full load current D. 4 to 5 times of full load current 10 / 75 Category: Electrician Second Year CBT Paper (TT) 3. Which type of starter is used to start and run the 3 phase slip ring induction motor? | 3 फेज स्लिप रिंग इंडक्शन मोटर को शुरू करने और चलाने के लिए किस प्रकार के स्टार्टर का उपयोग किया जाता है? A. Manual star-delta starter | मैनुअल स्टार-डेल्टा स्टार्टर B. Direct on-line starter | प्रत्यक्ष ऑन लाइन स्टार्टर C. Rotor rheostat starter | रोटर रियोस्टैट स्टार्टर D. Auto transformer starter | ऑटो ट्रांसफार्मर स्टार्टर 11 / 75 Category: Electrician Second Year CBT Paper (TT) 4. What is the purpose of using thermal relay in addition to fuse in A.C motor circuit? | A.C मोटर सर्किट में फ़्यूज़ के अतिरिक्त थर्मल रिले का उपयोग करने का उद्देश्य क्या है? A. Protects against continuous over loading | लगातार ओवर लोडिंग से बचाता है B. Protect against high voltage | हाई वोल्टेज से बचाव करें C. Protect from heavy earth fault | भारी भू-भ्रंश से सुरक्षा D. Protect against dead short circuit | मृत शॉर्ट सर्किट से बचाएं 12 / 75 Category: Electrician Second Year CBT Paper (TT) 5. Which method is used to improve the insulation resistance in DC generator? | डीसी जनरेटर में इन्सुलेशन प्रतिरोध को बेहतर बनाने के लिए किस विधि का उपयोग किया जाता है? A. Blowing hot air into the machine | मशीन में गर्म हवा डालना B. Keeping the machine in idle | मशीन को निष्क्रिय रखना C. Running the machine with over load | मशीन को अधिक लोड के साथ चलाना D. Replacing the brushes frequently | ब्रश को बार-बार बदलना 13 / 75 Category: Electrician Second Year CBT Paper (TT) 6. What is the name of the part marked as ‘X’ as shown in the figure? | चित्र में दिखाए गए अनुसार ‘X’ से चिह्नित भाग का नाम क्या है? A. Bearings | बियरिंग B. Slip rings | स्लिप रिंग C. Brushes | ब्रश D. Shaft | शाफ़्ट 14 / 75 Category: Electrician Second Year CBT Paper (TT) 7. What is the name of the generator as shown in the circuit? | जैसा कि सर्किट में दिखाया गया है जनरेटर का नाम क्या है? A. DC series generator | डीसी श्रृंखला जनरेटर B. DC shunt generator | डीसी शंट जनरेटर C. Short shunt compound Generator | शॉर्ट शंट कंपाउंड जेनरेटर D. Long shunt compound Generator | लॉन्ग शंट कंपाउंड जेनरेटर 15 / 75 Category: Electrician Second Year CBT Paper (TT) 8. What is the name of the device symbol as shown in the figure? | चित्र में दिखाए अनुसार डिवाइस प्रतीक का नाम क्या है? A. TRIAC | ट्रियक B. DIAC | डीआईएसी C. SCR | एससीआर D. IGBT | आईजीबीटी 16 / 75 Category: Electrician Second Year CBT Paper (TT) 9. What is the purpose of external source for passive sensors? | निष्क्रिय सेंसरों के लिए बाहरी स्रोत का उद्देश्य क्या है? A. To generate pressure | दबाव उत्पन्न करना B. To generate signal | सिग्नल उत्पन्न करने के लिए C. To generate heat | गर्मी पैदा करने के लिए D. To generate light | प्रकाश उत्पन्न करने के लिए 17 / 75 Category: Electrician Second Year CBT Paper (TT) 10. Which method is used to control the speed of 3 phase induction motor from stator side? | स्टेटर साइड से 3 कला इंडक्शन मोटर की गति को नियंत्रित करने के लिए किस विधि का उपयोग किया जाता है? A. By rotor rheostat control | रोटर रिओस्टेट नियंत्रण द्वारा B. By changing the applied frequency | आरोपित आवृत्ति बदलकर C. By injecting emf in rotor circuit | रोटर सर्किट में ईएमएफ इंजेक्ट करके D. By injecting frequency in rotor circuit | रोटर सर्किट में फ़्रीक्वेंसी इंजेक्ट करके 18 / 75 Category: Electrician Second Year CBT Paper (TT) 11. What is the name of the test as shown in the figure? | चित्र में दिखाए अनुसार परीक्षण का नाम क्या है? A. Test for open coil | खुले कुंडल के लिए परीक्षण B. Test for Grounded coil | ग्राउंडेड कॉइल टेस्ट C. Test for Shorted coil | शॉर्टेड कॉइल टेस्ट D. Drop test | ड्रॉप टेस्ट 19 / 75 Category: Electrician Second Year CBT Paper (TT) 12. Which is used to store the electrical energy in the form of electro static energy? | विधुत ऊर्जा को इलेक्ट्रो स्टैटिक ऊर्जा के रूप में संग्रहीत करने के लिए किसका उपयोग किया जाता है? A. Capacitor | कॅपेसिटर B. Thermistor | थर्मिस्टर C. Resistor | रेसिस्टर D. Inductor | इंडक्टर 20 / 75 Category: Electrician Second Year CBT Paper (TT) 13. Which type of sensing unit employed in drive system? | ड्राइव सिस्टम में किस प्रकार की संवेदन इकाई कार्यरत है? A. Resistance temperature detector | प्रतिरोध तापमान डिटेक्टर B. Photo voltaic cell | फोटोवोल्टाइक सेल C. Opto coupler | ऑप्टो कपलर D. Speed sensing | गति संवेदन 21 / 75 Category: Electrician Second Year CBT Paper (TT) 14. Why the rewound armature must be preheated before varnishing? | वार्निशिंग से पहले नए रीवाउंड आर्मेचर को गरम क्यों किया जाना चाहिए? A. Make easy to penetrate varnish inside | अंदर वार्निश घुसना आसान बनाएं B. Maintain uniform spreading of varnishing | वार्निशिंग के समान प्रसार को बनाए रखें C. Help for quick drying of varnish | वार्निश के त्वरित सुखाने के लिए मदद D. Dry out the moisture | नमी को सुखाएँ 22 / 75 Category: Electrician Second Year CBT Paper (TT) 15. Calculate the speed of an alternator having 2 poles at a frequency of 50 Hz. | 50 हर्ट्ज की आवृत्ति पर 2 ध्रुवों वाले एक अल्टरनेटर की गति की गणना करें? A. 2500 rpm B. 6000 rpm C. 1500 rpm D. 3000 rpm 23 / 75 Category: Electrician Second Year CBT Paper (TT) 16. Which accessory is used to mount the MCB,OLR in the panel board without using screws? | स्क्रू का उपयोग किए बिना पैनल बोर्ड में MCB,OLR को माउंट करने के लिए किस सहायक उपकरण का उपयोग किया जाता है? A. Grommets | ग्रोमेट्स B. DIN Rail | डीन रेल C. G channel | G चैनल D. PVC channel | PVC चैनल 24 / 75 Category: Electrician Second Year CBT Paper (TT) 17. Which electric lines connect the substation to distributors in distribution system? | वितरण प्रणाली में वितरकों के लिए सबस्टेशन को कौन सी विधुत लाइन जोड़ती हैं? A. Distributors | वितरक B. Feeders | फ़ीडर C. Service mains | सर्विस मेन D. Service lines | सर्विस लाइन 25 / 75 Category: Electrician Second Year CBT Paper (TT) 18. What is the main use of A.C drive? | A.C ड्राइव का मुख्य उपयोग क्या है? A. Control stepless speed in motors | मोटरों में नियंत्रण रहित गति B. Group drive motors | समूह ड्राइव मोटर्स C. High starting torque | हाई स्टार्टिंग टॉर्क D. Interlocking system in industries | उद्योगों में इंटरलॉकिंग प्रणाली 26 / 75 Category: Electrician Second Year CBT Paper (TT) 19. What is the name of the part as shown in the figure? चित्र में दिखाए गए भाग का नाम क्या है? A. Stator | स्टेटर B. Rotor | रोटार C. Front end cover | फ्रंट एंड कवर D. Back end cover | बैक एंड कवर 27 / 75 Category: Electrician Second Year CBT Paper (TT) 20. Which type of D.C Generator works in absence of residual magnetism? | अवशिष्ट चुंबकत्व के अभाव में किस प्रकार का D.C जेनरेटर काम करता है? A. Series generator | श्रेणी जनरेटर B. Compound generator | यौगिक जनरेटर C. Shunt generator | शंट जनरेटर D. Separately excited generator | अलग से उत्तेजित जनरेटर 28 / 75 Category: Electrician Second Year CBT Paper (TT) 21. Which single phase motor has squirrel cage rotor? | किस एकल चरण मोटर में स्क्विरेल केज रोटर होता है? A. Universal motor | यूनिवर्सल मोटर B. Split phase motor | स्प्लिट फेज़ मोटर C. Compensated repulsion motor | मुआवजा प्रतिकर्षण मोटर D. Repulsion motor | प्रतिकर्षण मोटर 29 / 75 Category: Electrician Second Year CBT Paper (TT) 22. How to compensate the de-magnetizing effect due to armature reaction in an alternator? | अल्टरनेटर में आर्मेचर प्रतिक्रिया के कारण डी-मैग्नेटाइजिंग प्रभाव की भरपाई कैसे करें? A. Increasing the field excitation current | क्षेत्र उत्तेजना धारा को बढ़ाना B. Reducing the field excitation current | क्षेत्र उत्तेजना धारा को कम करना C. Reducing the speed of alternator | अल्टरनेटर की गति को कम करना D. Increasing the speed of alternator | अल्टरनेटर की गति बढ़ाना 30 / 75 Category: Electrician Second Year CBT Paper (TT) 23. Which electronic circuit produces signal waves or pulses without an input? | कौन सा इलेक्ट्रॉनिक सर्किट बिना इनपुट के सिग्नल तरंगों या पल्सेस का उत्पादन करता है? A. Amplifier | एम्पलीफायर B. Detector | डिटेक्टर C. Oscillator | ऑसिलेटर D. Modulator | मोड्यूलेटर 31 / 75 Category: Electrician Second Year CBT Paper (TT) 24. What is the use of ‘G’ channels in control panel? | नियंत्रण कक्ष में’ G 'चैनलों का उपयोग क्या है? A. For fixing relays | रिले को ठीक करने के लिए B. For fixing terminal connectors | सिरे संयोजकों को ठीक करने के लिए C. For fixing instruments | उपकरणों को ठीक करने के लिए D. For fixing contactors | संयोजकों को ठीक करने के लिए 32 / 75 Category: Electrician Second Year CBT Paper (TT) 25. What is the function of IGBT in AC drive? | एसी ड्राइव में IGBT का कार्य क्या है? A. Stabilize the output voltage from the rectifier | रेक्टिफायर से आउटपुट वोल्टेज को स्थिर करें B. Smoothening incoming A.C supply | आने वाली A.C आपूर्ति को स्मूथ करना C. Converts incoming A.C into D.C | इनकमिंग A.C को D.C में परिवर्तित करता है D. Controls the power delivered to the motor | मोटर को दी गई शक्ति को नियंत्रित करता है 33 / 75 Category: Electrician Second Year CBT Paper (TT) 26. What is the function of the part marked as ‘X’ of the rotary converter as shown in the figure? | जैसा कि चित्र में दिखाया गया है, रोटरी कनवर्टर के 'X' के रूप में चिह्नित भाग का क्या कार्य है? A. Collects the direct current | प्रत्यक्ष धारा एकत्रित करता है B. Collects the alternating current | प्रत्यावर्ती धारा एकत्रित करता है C. Converts AC into DC | AC को DC में परिवर्तित करता है D. Reduces voltage drop | वोल्टेज ड्रॉप को कम करता है 34 / 75 Category: Electrician Second Year CBT Paper (TT) 27. What is the characteristic property of base material in a transistor? | एक ट्रांजिस्टर में आधार सामग्री का विशेष गुण क्या है? A. Heavily doped and very larger | भारी और बहुत बड़ा B. Heavily doped and very thin | भारी और बहुत पतला C. Lightly doped and very larger | हल्के से डोप किया हुआ और बहुत बड़ा D. Lightly doped and very thin | हल्के से डोप किया हुआ और बहुत पतला 35 / 75 Category: Electrician Second Year CBT Paper (TT) 28. What is the formula to calculate the back EMF in a DC motor? | DC मोटर में बैक EMF की गणना करने का फॉर्मूला क्या है? A. Eb = NP/Z Φ60 A B. Eb = ZNP/Φ 60 A C. Eb = ΦZNP/ 60 A D. Eb = 60 AΦ/ ZNP 36 / 75 Category: Electrician Second Year CBT Paper (TT) 29. Why D.C supply is necessary for synchronous motor operation? | सिंक्रोनस मोटर ऑपरेशन के लिए D.C आपूर्ति क्यों आवश्यक है? A. Run the motor with over load | मोटर को ओवर लोड के साथ चलाएं B. Run the motor at synchronous speed | मोटर को तुल्यकालिक गति से चलाएं C. Reduce the losses | हानियों को कम करें D. Start the motor initially | शुरू में मोटर स्टार्ट करें 37 / 75 Category: Electrician Second Year CBT Paper (TT) 30. What is the type of the DC motor as shown in the diagram? | जैसा कि चित्र में दिखाया गया है, DC मोटर का प्रकार क्या है? A. Short shunt compound motor | शॉर्ट शंट कंपाउंड मोटर B. Series motor श्रेणी मोटर C. Long shunt compound motor लंबी शंट कंपाउंड मोटर D. Shunt motor शंट मोटर 38 / 75 Category: Electrician Second Year CBT Paper (TT) 31. What is the synchronous speed of an A.C 3 phase induction motor having 6 poles at a frequency of 50 Hertz? | 50 हर्ट्ज की आवृत्ति पर 6 ध्रुवों वाली एक A.C 3 फेज प्रेरण मोटर की तुल्यकालिक गति क्या है? A. 1200 rpm B. 1000 rpm C. 800 rpm D. 1440 rpm 39 / 75 Category: Electrician Second Year CBT Paper (TT) 32. Which transformer is used in stepped voltage stabilizer? | स्टेप्ड वोल्टेज स्टेबलाइजर में किस ट्रांसफार्मर का उपयोग किया जाता है? A. Isolation transformer | आइसोलेशन ट्रांसफॉर्मर B. Auto transformer | ऑटो ट्रांसफार्मर C. Stepup transformer | स्टेप अप ट्रांसफार्मर D. Air core transformer | एयर कोर ट्रांसफार्मर 40 / 75 Category: Electrician Second Year CBT Paper (TT) 33. Why the terminal voltage of the DC shunt generator decreases if the load increases? | यदि लोड बढ़ता है तो DC शंट जनरेटर का टर्मिनल वोल्टेज क्यों कम हो जाता है? A. Due to increase in shunt field inductance | शंट फील्ड इंडक्टेंस में वृद्धि के कारण B. Because of decrease in brush voltage drop | ब्रश वोल्टेज ड्रॉप में कमी के कारण C. Because of armature reaction effect | आर्मेचर प्रतिक्रिया प्रभाव के कारण D. Due to decrease in armature resistance | आर्मेचर प्रतिरोध में कमी के कारण 41 / 75 Category: Electrician Second Year CBT Paper (TT) 34. Which logic gate refers the truth table as shown below? | नीचे दर्शाए अनुसार कौन सा लॉजिक गेट सत्य तालिका को संदर्भित करता है? A. NOR gate B. OR gate C. AND gate D. NOT gate 42 / 75 Category: Electrician Second Year CBT Paper (TT) 35. What is the name of circuit breaker as shown in the figure? | चित्र में दिखाए गए सर्किट ब्रेकर का नाम क्या है? A. Vacuum circuit breaker | निर्वात सर्किट ब्रेकर B. Oil circuit breaker | तेल सर्किट ब्रेकर C. Air break circuit breaker | एयर ब्रेक सर्किट ब्रेकर D. Air blast circuit breaker | एयर ब्लास्ट सर्किट ब्रेकर 43 / 75 Category: Electrician Second Year CBT Paper (TT) 36. What is the type of amplifier circuit as shown in the diagram? | जैसा कि चित्र में दिखाया गया है, एम्पलीफायर सर्किट का प्रकार क्या है? A. Class B push pull amplifier | क्लास बी पुश पुल एम्पलीफायर B. Common base amplifier | कॉमन बेस प्रवर्धक C. Common collector amplifier | कॉमन कलेक्टर एम्पलीफायर D. Common emitter amplifier | कॉमन एमिटर एम्पलीफायर 44 / 75 Category: Electrician Second Year CBT Paper (TT) 37. Which method of speed control offers the speed below the rated speed of DC shunt motor? | गति नियंत्रण की कौन सी विधि DC शंट मोटर की निर्धारित गति से कम गति प्रदान करती है? A. Connecting additional resistance in series with field | अतिरिक्त प्रतिरोध को फ़ील्ड के साथ श्रृंखला में जोड़ना B. Field control method | क्षेत्र नियंत्रण विधि C. Connecting additional winding in series with field | फ़ील्ड के साथ श्रृंखला में अतिरिक्त वाइंडिंग को जोड़ना D. Armature control method | आर्मेचर नियंत्रण विधि 45 / 75 Category: Employability Skill CBT Paper (I) 1. What is stress? | तनाव क्या है? A. Feeling of surprise | आश्चर्य की अनुभूति B. Feeling of joy | आनंद की अनुभूति C. Feeling of frustration / disappointment | निराशा / निराशा की भावना D. Feeling of delight | आनंद की अनुभूति 46 / 75 Category: Employability Skill CBT Paper (II) 1. Complete the sentence with suitable describing words | उचित वर्णनात्मक शब्दों से वाक्य पूरा करें There is a _________ garden with lovely flowers. A. big | बिग B. beautiful | ब्यूटीफुल C. good | गूड D. spacious | स्पसीअस 47 / 75 Category: Employability Skill CBT Paper (II) 2. Learning a new skill to do fundamentally the same nature of task is called _______ | मूल रूप से समान प्रकृति के कार्य को करने के लिए नया कौशल सीखना _______ कहलाता है A. Semi-skilled | सेमि-स्किल्ड B. Upskilling | अपस्किलिंग C. Technician | टेक्निशियन D. Reskilling | रीस्किलिंग 48 / 75 Category: Employability Skill CBT Paper (II) 3. A software application used to enable computer users to locate and access web page is called ___________ | कंप्यूटर उपयोगकर्ताओं को वेब पेज का पता लगाने और उस तक पहुंचने में सक्षम बनाने के लिए उपयोग किया जाने वाला सॉफ़्टवेयर एप्लिकेशन ___________ कहलाता है A. web server | वेब सर्वर B. email | ईमेल C. web browser | वेब ब्राउज़र D. website | वेबसाइट 49 / 75 Category: Employability Skill CBT Paper (II) 4. Campus recruitment is conducted at ______ | कैम्पस भर्ती ______ में आयोजित की जाती है । A. in a company | कंपनी में B. ITI | आईटीआई C. on line | ऑनलाइन D. capital city of the state | राज्य की राजधानी में 50 / 75 Category: Employability Skill CBT Paper (II) 5. _______ is influenced by rapid change in technology | _______ प्रौद्योगिकी में तेजी से बदलाव से प्रभावित है A. Working capital | कार्यशील पूंजी B. Workforce | कार्यबल C. Future of work | कार्य का भविष्य D. Nature of work | काम की प्रकृति 51 / 75 Category: Employability Skill CBT Paper (II) 6. What is formal communication? | फॉर्मल कम्युनिकेशन क्या है? A. Official communication following a set of rules | नियमों के एक सेट के बाद ऑफिसियल कम्युनिकेशन B. Talking with friends and family | दोस्तों और परिवार के साथ बात करना C. All written communication | सभी लिखित कम्युनिकेशन D. Casual chatting on social media | सोशल मीडिया पर कैज़ुअल चैटिंग 52 / 75 Category: Employability Skill CBT Paper (II) 7. Appropriate workplace etiquette ______ | उपयुक्त कार्यस्थल शिष्टाचार ______ A. interrupting | व्यवधान डालना B. being punctual | समय का पाबंद होना C. being late | देरी करना D. talking loudly | ऊँची आवाज़ में बात करना 53 / 75 Category: Employability Skill CBT Paper (II) 8. While going for a picnic with friends, you have been asked to bring disposable plates and cups. With green mind set, your action will be ________ | दोस्तों के साथ पिकनिक पर जाते समय डिस्पोजेबल प्लेट और कप लाने को कहा गया है, ग्रीन माइंड सेट के साथ, आपका कार्य ________ होगा A. bring green color disposable plates and cups. | ग्रीन कलर की डिस्पोजेबल प्लेट्स और कप लेकर आना B. bring reusable plates and cups | रीयूज़बल प्लेट और कप लाना C. say yes and bring disposable plates and cups. | हाँ कहना और डिस्पोजेबल प्लेट और कप ले आना D. ignore the invite to the picnic. | पिकनिक के निमंत्रण को नजरअंदाज करना 54 / 75 Category: Employability Skill CBT Paper (II) 9. __________ are a great way for gig workers to find jobs. | __________ गिग श्रमिकों के लिए नौकरी खोजने का एक शानदार तरीका है। A. Employment news paper | रोजगार समाचार पत्र B. Placement cell | प्लेसमेंट सेल C. Online platforms and Apps | ऑनलाइन प्लेटफ़ॉर्म और ऐप्स D. Employment exchange | रोजगार कार्यालय 55 / 75 Category: Employability Skill CBT Paper (II) 10. While sending a job application through email, how to share the resume and other documents? | ईमेल के माध्यम से नौकरी आवेदन भेजते समय बायोडाटा और अन्य डाक्यूमेंट्स कैसे शेयर करें? A. Should not send documents over email as it is not safe | ईमेल पर डाक्यूमेंट्स नहीं भेजना चाहिए क्योंकि यह सुरक्षित नहीं है B. Click photos from phone and send it | फोन से फोटो क्लिक करना और भेजना चाहिए C. Copying and pasting the content of the documents into the email body | डाक्यूमेंट्स के कंटेंट को ईमेल बॉडी में कॉपी और पेस्ट करना चाहिए D. Attach the scanned documents as pdf with the email | ईमेल के साथ स्कैन किए गए डाक्यूमेंट्स को पीडीएफ के रूप में संलग्न करना चाहिए 56 / 75 Category: Employability Skill CBT Paper (II) 11. Table, wire, socket, cable, hammer, nail - are ______ | टेबल, तार, सॉकेट, केबल, हथौड़ा, कील ______ हैं । A. naming words | नेमिंग वर्ड्स B. describing words | डिस्क्राइबिंग वर्ड्स C. action words | एक्शन वर्ड्स D. pronouns | प्रोनाउन 57 / 75 Category: Employability Skill CBT Paper (II) 12. The ability of a computer or machine to mimic the capabilities of the human mind is called ________| कंप्यूटर या मशीन की मानव मस्तिष्क की क्षमताओं की नकल करने की क्षमता को ________ कहा जाता है A. natural intelligence | नेचुरल इंटेलिजेंस B. artificial intelligence | आर्टिफिशियल इंटेलिजेंस C. artificial performer | आर्टिफिशियल परफ़ॉर्मर D. intellect | इन्टलेक्ट 58 / 75 Category: Employability Skill CBT Paper (II) 13. During a job interview, which of the following responses shows good formal communication? | नौकरी के लिए साक्षात्कार के दौरान, निम्नलिखित में से कौन सी प्रतिक्रिया अच्छा फॉर्मल कम्युनिकेशन दर्शाती है? A. "I don't know, I never really thought about it." | "मैं नहीं जानता, मैंने वास्तव में इसके बारे में कभी नहीं सोचा था।" B. "My top three skills are problem-solving, teamwork, and attention to detail." | "मेरे टॉप तीन कौशल हैं प्रॉब्लम-सॉल्विंग, टीम वर्क, और डिटेल पर ध्यान देना।" C. "Uh, I guess I can do a little bit of everything." | "उह, मुझे लगता है कि मैं थोड़ा-थोड़ा सब कुछ कर सकता हूं।" D. "I'm pretty good at a lot of things." | "मैं बहुत सी चीज़ों में बहुत अच्छा हूँ।" 59 / 75 Category: Employability Skill CBT Paper (II) 14. You are a lifelong learner if you _______ | आप आजीवन सीखने वाले व्यक्ति हैं यदि आप _______ । A. keep growing and adding to your knowledge | अपने ज्ञान को बढ़ाते और जोड़ते रहें B. live for a long time | लंबे समय तक जीवित रहते हैं C. get a PhD | PhD प्राप्त करें D. join online courses | ऑनलाइन पाठ्यक्रमों से जुड़ें 60 / 75 Category: Employability Skill CBT Paper (II) 15. A restaurant owner wants more customers and improve his business. What should he has to do? | एक रेस्तरां मालिक अधिक ग्राहक चाहता है और अपने व्यवसाय में सुधार करना चाहता है। उसे क्या करना होगा? A. Randomly select new dishes in the menu | मेनू में अनियमित रूप से नए व्यंजन चुनना B. Guess what customers want and provide | अनुमान लगाना कि कस्टमर्स क्या चाहते हैं और प्रदान करना C. Talk to the customers, understanding their preferences, making changes to the menu, ask for feedback | कस्टमर्स से बात करना, उनकी प्राथमिकताओं को समझना, मेनू में बदलाव करना, प्रतिक्रिया मांगना D. Copy other restaurants and follow | अन्य रेस्तरां की कॉपी बनाना और फॉलो करना 61 / 75 Category: Employability Skill CBT Paper (II) 16. You have bakery business. Using WhatsApp, what way it will help your Business? | आपका बेकरी का बिजनेस है, WhatsApp का उपयोग करने से आपके व्यवसाय को किस प्रकार मदद मिलेगी? A. Check status updates | स्थिति अपडेट जाँच कर B. Chat with friends | दोस्तों से बातचीत करके C. Watch baking tutorial videos | बेकिंग ट्यूटोरियल वीडियो देखकर D. Quickly respond to customer orders and questions | ग्राहक के ऑर्डर्स और प्रश्नों का शीघ्रता से उत्तर दे कर 62 / 75 Category: Employability Skill CBT Paper (II) 17. What are green jobs? | ग्रीन जॉब्स क्या हैं? A. Jobs that conserve resources and help the environment | ऐसी जॉब्स जो संसाधनों का संरक्षण करती हैं और पर्यावरण की मदद करती हैं B. Jobs that ignore waste separation and recycling | जॉब्स जो वेस्ट सेपरेशन और रीसाइक्लिंग की अनदेखी करती हैं C. Jobs that harm the environment | जॉब्स जो पर्यावरण को नुकसान पहुंचाती हैं D. Jobs shared in green colours | जॉब्स ग्रीन कलर में शेयर की गयी है 63 / 75 Category: Employability Skill CBT Paper (II) 18. When a machine operator suddenly face a problem, and quickly finds another way to do the work is called as ______ | जब एक मशीन ऑपरेटर को अचानक किसी समस्या का सामना करना पड़ता है, और वह तुरंत काम करने का दूसरा तरीका ढूंढ लेता है, तो उसे क्या कहते हैं? A. Integrity | इंटीग्रिटी B. Sincerity | सिन्सेरिटी C. Honesty | आनेस्टी D. Adaptability | अडाप्टेबिलिटी 64 / 75 Category: Employability Skill CBT Paper (II) 19. Which is the most important document required by companies to select people for job? | कंपनियों को नौकरी के लिए लोगों का चयन करने के लिए सबसे महत्वपूर्ण डॉक्यूमेंट कौन सा है? A. Sports certificate | खेल प्रमाणपत्र B. Conduct certificate | चरित्र प्रमाणपत्र C. Your certificate | आपका प्रमाणपत्र D. Your resume | आपका रेज़्यूमे 65 / 75 Category: Employability Skill CBT Paper (II) 20. Which among the following is not an Online payment application? | निम्नलिखित में से कौन सा एक ऑनलाइन पेमेंट एप्लीकेशन नहीं है? A. Banking Applications | बैंकिंग एप्लिकेशन B. Google Pay | गूगल Pay C. Instagram | इंस्टाग्राम D. BHIM UPI | भीम यूपीआई 66 / 75 Category: Employability Skill CBT Paper (II) 21. _________ registration would help to access the schemes introduced by the Government. | _________ पंजीकरण से सरकार द्वारा शुरू की गई योजनाओं तक पहुंच बनाने में मदद मिलेगी। A. Pan card | पैन कार्ड B. GST | जीएसटी C. Udyog Aadhaar | ऊद्योग आधार D. TIN | टीन 67 / 75 Category: Employability Skill CBT Paper (II) 22. Which type of line insulator is used at the dead ends of the H.T overhead lines? | H.T ओवरहेड लाइनों के अंतिम सिरों पर किस प्रकार के लाइन इंसुलेटर का उपयोग किया जाता है? A. Post insulator | पोस्ट इंसुलेटर B. Disc insulator | डिस्क इंसुलेटर C. Stay insulator | स्टे इंसुलेटर D. Pin insulator | पिन इंसुलेटर 68 / 75 Category: Employability Skill CBT Paper (II) 23. Plan, Prepare, Perform is related to ______ | प्लान, प्रिपेर, परफॉर्म ______ से संबंधित है A. your personality | आपका व्यक्तित्व B. attending interview | साक्षात्कार में भाग लेना C. your work | आपका कार्य D. your resume | आपका रेज़्यूमे 69 / 75 Category: Employability Skill CBT Paper (II) 24. Ways in which you can improve your technology Skills? | आप किन तरीकों से अपनी टेक्नोलॉजी स्किल में सुधार कर सकते हैं? A. Social media, Online digital tools | सोशल मीडिया, ऑनलाइन डिजिटल उपकरण B. Social service | सामाजिक सेवा C. Handwork | हस्तकला D. Reading books | किताबें पढ़ना 70 / 75 Category: Engineering Drawing CBT Paper (II) 1. Which part regulates the heat in automatic iron? | कौन सा भाग स्वचालित लोहे में गर्मी को नियंत्रित करता है? A. Pressure plate | प्रेशर प्लेट B. Thermostatic switch | थर्मास्टाटिक स्विच C. Heating element | हीटिंग एलिमेंट D. Asbestos sheet | एस्बेस्टस शीट 71 / 75 Category: Engineering Drawing CBT Paper (II) 2. Which device is used to start and stop a motor? | मोटर को चालू और बंद करने के लिए किस उपकरण का उपयोग किया जाता है? A. Stator | स्टेटर B. Rotor | रोटार C. Slip ring | स्लिप रिंग D. Starter | स्टार्टर 72 / 75 Category: Engineering Drawing CBT Paper (II) 3. Which is ball peen hammer? | बॉल पीन हैमर कौन सा है? A. Option B | विकल्प B B. Option C | विकल्प C C. Option D | विकल्प D D. Option A | विकल्प A 73 / 75 Category: Engineering Drawing CBT Paper (II) 4. The above picture id of NOT gate or not? | उपरोक्त चित्र NOT गेट का है या नहीं? A. No | नहीं B. Yes | हाँ 74 / 75 Category: Engineering Drawing CBT Paper (II) 5. Identify the symbol for direct and alternating current. | प्रत्यक्ष और प्रत्यावर्ती करेंट के लिए प्रतीक की पहचान करें A. Option B | विकल्प B B. Option D | विकल्प D C. Option C | विकल्प C D. Option A | विकल्प A 75 / 75 Category: Engineering Drawing CBT Paper (II) 6. What is the name of the gate गेट का नाम क्या है? A. NOT Gate | NOT गेट B. AND Gate | AND गेट C. OR Gate | OR गेट D. Ex-NOR Gate | Ex-Nor गेट Your score isThe average score is 6% 0% Restart quiz Exit WhatsApp और YouTube चैनल से जुड़े रहना Whats App Electrician Free CBT Practice Set COPA Free Practice Set Draughtsman Civil Free CBT Practice Set Draughtsman Mechanic Free CBT Practice Set ITI CBT Practice Set Second Year Electronic Mechanic Free CBT Practice Set अत्यधिक चर्चा में Sample NCVT CTS 6 Month Trade Exam 2026 Schedule Released – Practical, CBT Exam Date, Hall Ticket & Result | ITI Ke Gyani Bihar ITI Admission 2026: ITICAT 2026 आवेदन प्रक्रिया, पात्रता, परीक्षा तिथि, फीस और काउंसलिंग की पूरी जानकारी SIDH Portal पर Instructor Registration कैसे करें 2026 | NIMS System, ITSU Mapping, Timeline और DGT के नए नियम अंबेडकर नगर वृहद रोजगार मेला 2026: युवाओं के लिए सुनहरा अवसर | Direct Placement Drive झांसी वृहद रोजगार मेला 2026: युवाओं के लिए सुनहरा अवसर | Direct Placement Drive